The Viviscent Wellness Foundation Village

The Viviscent Wellness Foundation Village

The Viviscent Wellness Foundation Village

A Vision for Sustainable, Community-Centric Living

The Viviscent Wellness Foundation Village is Envisioned as a Transformative Model of Holistic Community Living
A comprehensive, replicable eco-village and mixed-use community plan designed to foster sustainability, innovation, and well-being—targeting flagship sites in FLORIDA IN ADVANCE for a national rollout. 

 

Key Concepts

  • Sustainable & Replicable Design:
    A 100-acre mixed-use development integrating modern residential solutions, an entrepreneurial retail village, and sustainability initiatives in a cohesive circular layout.
  • Innovative Eco-Building:
    Constructed from repurposed shipping containers in a semi-subterranean, three-level configuration.
    • 36 Private Living Units with designated intake units.
    • 18 Common Spaces including library, game room, exercise facility, kitchen/dining (150+), laundry for 300+, and recreation areas.
  • Entrepreneurial & Community Hub:
    • 40 Themed Cargo Retail Stores across 20 acres.
    • 7 Professional Spaces for workshops and retreats for 20–100 people.
  • Sustainability & Resource Efficiency:
    • Free open-source solar and water plans.
    • Hydroponics, bee sanctuary, Aquapini, Walipini, and 12 greenhouses.
    • Up to 150,000 lbs produce & 500 lbs honey annually.
  • Holistic Community Support:
    • Spectrum Valor Program for veterans and neurodiverse individuals.
  • National Rollout Strategy:
    • Flagship states: Arizona, Colorado, New York, Florida.
  • Financial & Profit Overview:
    • Fundraising Target: $50,000,000
    • Revenue Streams: residential, rentals, retail, services, grants.
    • ROI: 15–25% over 5–10 years.
 

1. Overview & Vision

At Viviscent Wellness Foundation, our vision is to create sustainable, replicable eco-villages blending modern living with nature. With a base of $50,000,000, the flagship 100-acre community will:

  • Foster community and shared values.
  • Champion sustainability using off-grid systems.
  • Express art & beauty using reclaimed materials.
  • Ensure replicability via materials kits and open-source plans.
  • Support holistic living and the Spectrum Valor Program.
  • Target AZ, CO, NY, FL for flagship sites.
  • Project 15–25% ROI in 5–10 years.

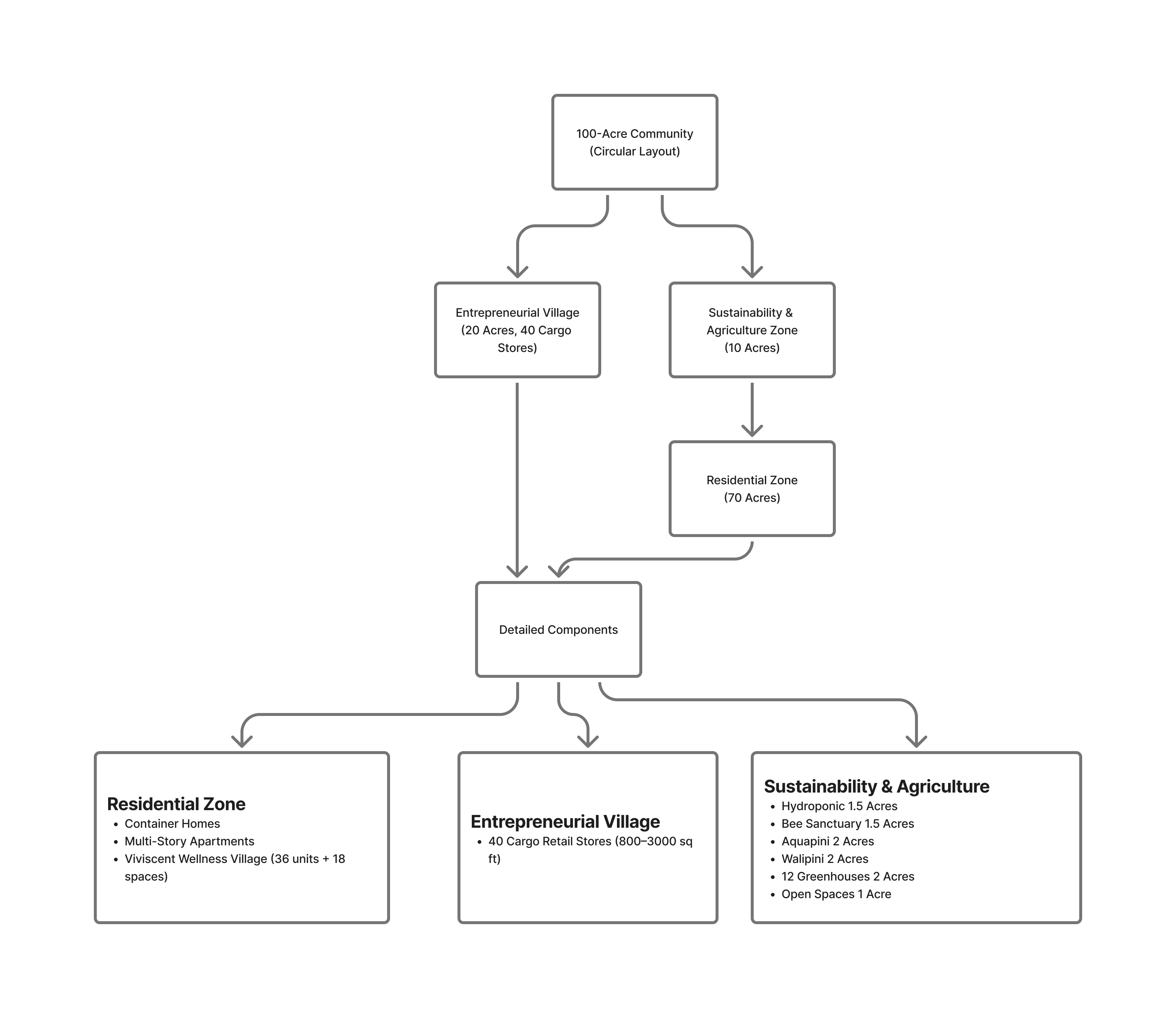
2. Phased Master Plan for a 100-Acre Community

Land Use Breakdown

Total: 100 Acres

  1. Residential Zone (70 Acres)
    • Cargo container homes: 10–15 units/acre → 700–1,050 units.
    • Multi-story apartments: 20–30 units/acre → 1,400–2,100 units.
  2. Entrepreneurial Village (20 Acres)
    • 40 themed retail stores (avg. 2,000 sq ft).
  3. Sustainability & Agriculture Zone (10 Acres)
    • Hydroponics (150,000 lbs annually)
    • Bee sanctuary (500 lbs honey)
    • Aquapini & Walipini
    • 12 greenhouses
    • Community open spaces

3. Eco-Village Model Blueprint

  • Replicable but culturally unique.
  • Off-grid energy-efficient design.
  • Highest Good food systems.
  • Artistic reclaimed-material buildings.
  • Communal structure promoting unity.
  • Spectrum Valor Program integrated.

4. Infrastructure & Amenities

  • Roads & Transit: pedestrian, bike lanes, road networks.
  • Off-grid Utilities: solar, water systems from free plans.
  • Community Facilities: kitchens, labs, community centers.
  • Green Initiatives: green roofs, rainwater harvesting.

5. Village Concept

A semi-subterranean, three-level container community featuring:

  • 36 Private Living Units
  • 18 Community Spaces including:
    1. Community lounge
    2. Orientation center
    3. Multipurpose room
    4. Co-working area
    5. Meditation room
    6. Kitchen & dining hall (150+)
    7. Event space
    8. Library
    9. Maker space
    10. Counseling center
    11. Fitness studio
    12. Childcare
    13. Tech hub
    14. Indoor garden
    15. Reflection room
    16. Media center
    17. Training room
    18. Pop-up retail area

6. Cost Analysis & Projections

Land & Prep

  • Land (100 acres @ $10,000): $1,000,000
  • Site prep: $3M – $5M

Construction Costs

  • Container homes: $23.8M – $33.4M
  • Apartments: $17.9M – $26.8M
  • Retail village (40 stores): $1M
  • Sustainability facilities: $5M – $7M

Infrastructure:

$8M – $12M

Management & Contingency:

$4M – $6M

Revenue Streams:

  • Residential sales/rentals
  • Retail leasing
  • Workshops & events
  • Agriculture output
  • Government grants

Projected ROI: 15–25% (5–10 years)


7. Implementation Timeline

Phase 1: Planning (0–12 months)

Phase 2: Infrastructure (12–24 months)

Phase 3: Build-Out (24–48 months)

Phase 4: Integration & Replication (48+ months)


8. Circular Layout Diagram


9. Conclusion

A complete plan integrating sustainability, replicability, profitability, and community well-being, delivering a national blueprint for future eco-villages.